Abstract
We performed an exome-wide scan of known genetic variants to identify any potentially associated with plasma levels of FVII coagulant activity (FVII:C) in Mexican Americans from South Texas.
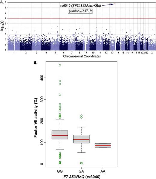
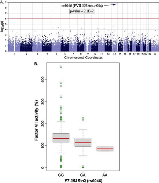
Recent meta-analyses of the 353 R>Q ns-SNP (rs6046) in F7 have reported that the Q-allele is associated with a decreased risk of CHD. In our study of the genetic determinants of cardiovascular disease (CVD) in Mexican Americans of South Texas, we performed an exome-wide scan in relation to plasma FVII:C levels in 784 individuals. Accounting for age, sex, and their interactions as confounders in linear mixed model, we found a heritability of 30% for FVII:C levels (p=1.1E-08), and that the 353 R>Q ns-SNP was the only variant showing exome-wide significance (p=2.1E-09; Figure 1A). Though the quantile-quantile distribution of the p-values from all the exome-wide tests is not shown, the p-value distribution revealed that: (i) there is no systematic bias that may act to skew the p-values; and (ii) the lone exception in agreement between observed and expected quantiles is due to the 353 R>Q signal, which strongly suggests a truly significant effect. Consistent with the meta-analysis reports, the regression coefficient for the polymorphism as a predictor of FVII:C levels showed them to be increasing from the homozygous for the major G-allele (G/G: Arg/Arg), to the heterozygous individuals (G/A: Arg/Gln), to the individuals homozygous for the minor A-allele (A/A: Gln /Gln) (Figure 1B). We also investigated if the 353 R>Q ns-SNP is associated with our CHD variable. Using a statistical genetic model for the liability to disease conditional on a threshold, which is equivalent to a probit mixed model, we found that 353 R>Q is significantly associated with a reduction in the risk of CHD (p=0.005) (data not shown). Although not shown here, due to space limitations, the effect of the F7 variant is to upwardly displace the liability threshold to the right, which results in a reduced prevalence of CHD. While the reduction is indeed a small change, it is statistically significant, nonetheless. Moreover, our observed effect size in terms of CHD risk is consistent with the widely held view that CHD has a multifactorial etiology involving a complex combination of environmental risk factors and genes with small effects sizes.
In conclusion, we found that F7 353 R>Q ns-SNP is pleiotropically associated with FVII:C levels and risk of CHD.
Disclosures
Escobar:Genentech: Honoraria; UniQure: Honoraria; Hemobiologics/LFB: Honoraria; Kedrion: Honoraria; Sanofi: Honoraria; Novo Nordisk: Honoraria; Bayer: Honoraria; CSL Behring: Honoraria; Takeda: Honoraria; Pfizer: Honoraria; The National Hemophilia Foundation: Honoraria; BioMarin: Honoraria.
Author notes
Asterisk with author names denotes non-ASH members.
